Inhaltsverzeichnis

Hardware Umsetzung

Um nun unseren Sensor nutzten zu können, müssen wir ihn auslesen.
Wie in der Theorie schon erwähnt, haben wir eine analoge Spannung im bereich von 0,4V - 2,5V. Diese müssen wir nun irgendwie Digitalisiert bekommen. Und auch hier hilft uns die Firma Atmel weiter.
Fast alle ihrer Atmega, bzw Attiny Mikrocontroller haben Analog-Digital-Converter die uns genau das erlauben.
Und das auch sehr einfach: Aref mit 100n gegen GND schalten und X,Y, Z mit ADC0, ADC1, ADC2 verbinden.
Jetzt haben wir schon theoretisch die Daten des Sensors Digitalisiert, aber jetzt brauchen wir noch etwas, um sie auch zu nutzen, und da hilft uns die RS232-Schnittstelle weiter.
RS-232 ist relativ einfach, kann über sehr günstige Transreciver(MAX232) und Schnittstellen(SUB-D 9) mit wenig zusätzlichen Komponenten über den UART der Atmegas/Attinys angesprochen werden.

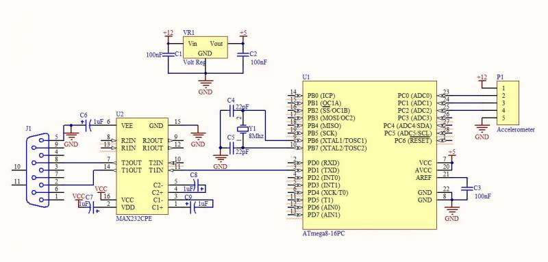
Schaltplan


schematic

Wie im Schaltplan zu sehen ist, setze ich auf einen Atmega8 und einen Max232. Der Beschleunigungssensor ist von 1 -5 Durchnummeriert, was +Vin bis GND auf der Platine ist. Die Sub-D Buchse hat mehr als 9 Anschlüsse, die aber allesamt vernachlässigt werden können. VR1 ist ein 7805

Bauen