Inhaltsverzeichnis

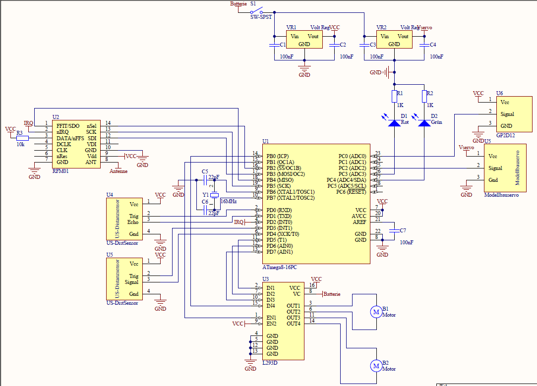
Steuerung Aufbau

Roboter

Die Steuerung ist nichts großartiges. Herz ist ein Atmega 8, der durch einen 7805 mit Spannung versorgt wird. Die Motorsteuerung übernimmt ein L293. Der Servo hat einen eigenen 7805, um die Spannungsstabilität zu garantieren, ansonsten ist dieser mit dem PWM des Atmegas verbunden. 2 LEDs sorgen für optisches Feedback und ein RFM01/02 sorgt für eine Funkverbindung. Zusätzlich sind noch die US-Sensoren und der IR-Distanz Sensor angeschlossen

Schaltplan der Robotersteuerung

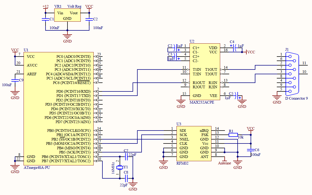
Funk-Sender

Damit der Roboter seine Befehl bekommt, ist ein Funk-Sender nötig. Dieser besteht aus einem Atmega48, der via RS232 die Daten bekommt und diese 1:1 via RFM01/02 weiter gibt. Daher eine typische Beschaltung mit MAX232 und RMF01/02

Roboter Sender Schaltplan